咨询热线

HASHKFK

BETHASH新闻资讯
您当前的位置: 首页 > BETHASH新闻资讯 > BETHASH新闻
BETHASH玩法 BETHASH新闻

BETHASH《旅游学刊》 生延超等:旅游驱动黄河流域城乡融合的机理及溢出效应 ——基于要素流动与产业优化的视角

时间:2026-01-12 20:23:50
更多
  

  BETHASH官方网站(访问: hash.cyou 领取999USDT)通过发展旅游业,打破城乡二元结构,加速推进城乡融合,是实现黄河流域高质量发展的有效方式。旅游业驱动城乡融合既需要要素流动以增强城乡融合的动力,也需要产业优化以强化城乡融合的结构转换。文章基于2008—2022年黄河流域81个地级市面板数据,采用固定效应模型、中介效应模型、空间杜宾模型实证检验旅游发展驱动城乡融合的直接效应、中介效应以及空间溢出效应。结果表明:1)旅游发展能够促进城乡融合,旅游业发展每增加1%,城乡融合水平就会同比提高0.075%,并且该结论经过一系列稳健性检验之后依旧成立;2)旅游业发展可以通过促进要素流动和产业优化推动城乡融合发展;3)旅游发展对城乡融合存在显著的正向空间溢出作用。进一步促进黄河流域城乡融合,应完善要素流动机制,构建城乡发展新体系;延长旅游产业链条,优化城乡建设新格局;分类施策,上游城市应注重提高要素流通效率,中下游城市则应关注产业结构的优化配置。文章初步搭建了旅游驱动城乡融合的研究框架,完善、深化了对旅游促进城乡融合内在作用机制的研究,为旅游驱动城乡融合发展提供了现实路径。

  马克思主义城乡关系理论认为,消除城乡二元结构、实现城乡融合发展,是城乡现代化的内在要求,是生产力高度发展的必然结果[1]。城乡融合是构建城乡地域空间体系、重塑城乡功能价值的综合过程[2],也是落实我国乡村振兴发展战略的必然结果。但目前我国城乡发展不平衡这一结构性问题仍然存在,“四缺五弱”现象普遍,“乡村病”“城市病”日益严重[3]。作为要素流动的重要载体和表现形式,旅游产业在我国经济发展中综合效应大、带动能力强、覆盖区域广[4],与经济社会各领域融合的深度和广度都在不断拓展,在提高要素配置效率,推动产业升级等方面发挥着重要作用,与城乡一体化的互动态势日益明显[5]。因此,探索旅游业与城乡融合发展的内在作用机制是当前和今后一段时期内的重要课题。

  根据中华人民共和国文化和旅游部《2024年文化和旅游发展统计公报》显示,2024年我国国内居民出游56.2亿人次,同比增长14.8%,国内居民出游总花费5.8万亿元,同比增长17.1%①,可见,我国旅游业发展在保持规模高速增长之下逐渐成为国民经济的重要组成部分和重要驱动力量,然而,当前我国国民经济仍然存在由乡村经济造成的“木桶效应”[6]。旅游产业曾被认为是推动我国城乡发展、促进我国国民经济高质量发展的重要依托[5],但是如何有效释放旅游发展对我国城乡发展的助推作用?其内在的作用机制是什么?旅游业自身发展水平的高低对城乡发展的影响效应是否会产生显著差异?至今学术界仍未有清晰合理的定论,仅有的研究大多集中在乡村旅游发展路径的理论阐释或是优化策略的理论探讨[7-8],国外学者大多仅从单一维度探究旅游驱动城乡融合的逻辑机理,且主要集中在经济、社会、人口流动方面[9-12]。要回答以上问题,需要在梳理相关理论的基础之上,结合样本数据进行实证研究,这为本文提供了边际贡献的机会。

  城乡融合是全要素、全方面、全系统的多维融合,是实现乡村振兴、共同富裕的必然要求[13]。目前研究对城乡融合发展内涵和发展水平的界定,大致分为系统论和复合论两个流派[14],系统论流派的学者倾向将城乡融合视为一个复杂系统的演化过程,强调城市和乡村是两个具有不同功能的子系统,这些子系统在经济、文化、社会和生态等多个方面相互作用、共同演进,最终形成资源共享、优势互补的新发展形态[3,15-16]。复合论流派的学者则更侧重于从城乡关系的整体性和互补性出发来界定城乡融合的概念和内涵[17-19]。也有国外学者就城乡关系进行了开拓性研究,重点围绕“以城带乡”“以乡促城”“城乡互动关联”等模式形成的“二元经济结构”[20]展开,同时也有对城乡融合评价及影响因素[21-22]展开的深入探讨,呈现出多学科多领域的研究特点。关于旅游驱动城乡融合的研究,大致可分为两个维度:微观层面,旅游能够带动人力、资本、信息等要素的流动,而由此带来的经济综合效率的提升、信息交换频率的增加、区域开放程度的扩大均是促成城乡融合的必要条件[23-25];宏观层面,随着旅游业的发展,旅游产业会成为促进城乡融合发展的独立系统,与城乡融合系统相互作用、彼此影响[26]。生延超和钟志平认为,作为综合性要素产业,旅游产业通过要素整合,不仅能够带动所在地区的经济发展,同时,区域经济的发展也为旅游产业提供了要素基础和经济保障,两者通过要素流动相互促进、协调发展[27],而区域协调发展是城乡融合水平整体提高的重要前提和关键。由此可见,旅游业带来的要素流动对国民经济循环和城乡融合进程具有重要作用[28],因此,将要素和产业纳入统一的分析框架,探讨旅游发展促进城乡融合的内在机制,可以为城乡融合发展提供理论依据和改进建议。

  已有研究具有重要的参考价值,但已有研究较多关注在城乡融合背景下乡村旅游的发展路径与策略,或是乡村振兴背景下旅游与城乡融合的发展策略等[7-8],对旅游发展与城乡融合之间内在机理的探讨较少。从微观经济学的视角来看,城乡融合的基础是要素流动,要素的有效组织和配置结果就是产业的优化,所以城乡融合是通过要素流动与产业优化来实现的;同样,旅游产业的发展能够带来要素的流动和重组,有助于产业的优化,因此,将要素流动和产业优化统一在一个分析框架里,有助于厘清旅游驱动黄河流域城乡融合的机理。而且对黄河流域而言,一个突出问题就是空间分割,而基于空间流动的旅游发展往往更容易突破行政壁垒,推动黄河流域加强合作,通过旅游带动生态保护、资源配置、要素流动、产业布局等方面的协作,不断缩小城乡差距,实现城乡融合。基于此,本文以黄河流域2008—2022 年81 个地级市为研究样本,探究旅游发展与城乡融合之间的内在逻辑,从要素流动和产业优化视角考察旅游发展对城乡融合的影响关系,既是对现有研究的补充与拓展,也期待为缓解我国城乡融合发展困境提供参考。

  人地关系地域系统理论认为,城市与乡村是空间联合、功能耦合的复杂地域系统[29],城乡融合不仅有助于区域经济改善,也是乡村振兴的必然结果。基于《国家乡村振兴战略规划(2019—2022年)》总体要求,以及2019年《中央国务院关于建立健全城乡融合发展体制机制和政策体系的意见》中提及的“要素配置合理化、基本公共服务普惠化、基础设施一体化、乡村经济多元化”等,可以发现,城乡融合包含经济、社会、空间、生态融合4个维度,这既是城乡融合的结构维度与科学内涵,也是城乡融合的作用效果。旅游业对城乡融合的作用会在要素流动与产业优化交互作用的基础上,通过这些维度表现出来(图1)。

  在经济方面,旅游业可以缩小城乡收入差距。传统经济增长理论认为,乡村经济增长的动力源于物质资本、人力资本和知识溢出等,而乡村旅游发展的低工资、低技术和季节性因素导致其对乡村经济增长的作用并不明显[31]。Marcouiller等驳斥了这种观点,认为这种做法低估了乡村旅游具有的潜力价值,他构建了新经济增长理论,并通过实证验证了乡村旅游对缩小城乡收入差距的显著作用[32]。此外,城市发展旅游所形成的传导机制和乘数效应通过其复杂的城市休憩系统也表现出了明显的经济意义[33]。在社会方面,旅游业能够统一城乡消费市场。依据城乡有机体理论,城市与乡村是一个有机体,是命运共同体[29],而在我国早期发展阶段,囿于传统的固化思维,城乡二元结构现象显著[34],因此,乡村旅游曾被国家作为破解城乡二元结构困局的重要抓手,通过发展旅游产业,打破原有的城乡二元体系结构,挣脱原有城乡二元体制束缚,以实现城乡二元结构困局的破解[35]。在空间方面,旅游业能够缓解城乡空间失衡状态。通过优化城乡空间布局,畅通城乡资源的双向流动渠道,逐渐形成城乡融合发展的空间流通网络,发挥城市向乡村的涓滴效应[36],以此来缓解由于城市虹吸效应[37]所导致的失衡状态,为加速城乡空间融合提供了过渡条件。在生态方面,旅游业能够强化城乡环境治理。旅游产业的发展需要良好的生态环境作为支撑,这就必然使城乡更加注重环境保护和生态修复[38],各级政府和企业更加关注对生态环境的治理,同时,随着越来越多的人开始关注生态问题,认识到保护生态环境的重要性,可以促使城乡居民更加积极地参与到环保行动中来,形成全民共同参与保护生态环境的良好氛围,进而为实现城乡融合奠定稳固基础。由此,本文提出如下假设:

  旅游发展能够通过畅通要素流动、提高要素驱动效率,促进城乡融合。城乡有机体理论认为,城市和乡村在功能上是相互补充、相互依存的有机整体[29],实现城乡融合的关键在于深化要素市场化配置改革,保障城乡要素的自由流动和平等交换[24]。要素流动对城乡融合的影响主要表现在提高资源配置效率、优化要素结构以及提升要素供给质量上。首先,生产要素的逐利性驱使不同地区和行业之间的资源流动,强化了城乡间生产要素互补,提高了生产率和经济产出,推动了城乡经济、社会、空间生态等方面的协调发展[24]。其次,长期实施的“城市偏向”政策,使城乡要素市场呈现二元特征,城乡要素多由乡村向城市单向流动[17],乡村旅游的兴起能够将人们的注意力从城市拉拽到乡村,抑制要素市场的城乡分化,从而实现城乡要素的最优时空配置。最后,旅游必然伴随着人力资本在城乡间的双向流动,由于城市虹吸现象的存在,农村劳动力在向城市流动过程中,其自身的人力资本也会在无形中不断积累与增值[24],劳动要素作为知识、技术等要素流动的载体,不仅促进了城乡间知识的传播,带动知识和技术的溢出效应,还加强了先进技术和生产方式在城乡间的扩散,进而实现了城乡其他要素的畅通流动和多元融合。由此,本文提出如下假设:

  产业是经济载体[1],促进产业在城乡的合理布局,是推动城乡融合的主要路径,是实现城乡融合的宏观条件。实施城乡产业统筹规划,是构建城乡新发展格局的重要环节。旅游发展是实现城乡产业结构优化的重要动力源泉,一方面,旅游发展可以引导资金、技术、人才等资源流向旅游业,优化资源配置[39],减弱农村农业一直以来一业独大的发展弊端,而旅游较强的产业粘合性也会带动其他产业的技术进步和产业升级,促进城乡第一、二、三产业的融合和功能各异、分工明确、联系紧密的现代产业体系的构建[5]。另一方面,随着旅游发展带来的市场需求的扩大,为了迎合游客,满足顾客需求,新技术的利用以及新模式的导入会催生大量新型业态的发展和普及,推动城乡产业结构向高级化转变,也会促进城乡发展模式的进一步转变,激发关联产业的发展活力和潜能,为促进城乡产业融合提供强有力的保障。由此可见,多数产业之间协作会因旅游业的注入变得更加紧密有序,产业结构实现布局优化和结构升级,为实现城乡融合奠定宏观基础。因此,本文提出如下假设:

  旅游业是一个涉及范围广泛的综合性产业,除了通过促进要素流动和产业优化作用于城乡融合外,还可能由于极化-涓滴效应[40]对周边区域的城乡融合水平产生空间溢出效果。旅游驱动城乡融合的空间溢出效应主要表现在当旅游产业在某一地区兴起并发展时,它不仅直接推动了该地区的经济增长和社会发展,同时还会通过示范效应对周边地区的环境产生积极影响,尤其是一些地区的成功经验和典型模式,往往成为周边区域借鉴学习的“模板”,在旅游示范效应的带动下,不断推动旅游要素资源的优化重组,产业规模逐渐壮大,为城乡一体化发展奠定坚实的物质基础和可靠的实现路径[41]。一方面,旅游发展水平相近的地区,可能会产生竞争效应,倒逼技术、产品等要素创新,从而优化资源配置,带动旅游经济发展;另一方面,旅游驱动城乡融合的空间溢出效应还体现在文化和社会层面,通过旅游活动,城乡之间的文化交融得以增强,乡村地区的传统文化和地方特色得以保护和传承。这种文化和能量等要素的流动会对经济社会资源在空间和主体上形成再配置,并有效带动相关区域旅游业的发展,形成旅游流动效应[42]。总的来说,空间溢出效应在旅游推动城乡融合发展过程中起着正向催化作用,是正面的、积极的。因此,本文提出如下假设:

  黄河流域作为我国重要的生态安全屏障,横跨我国东中西部,连接沿海和内陆,涵养了中国约130万km2的土地,是我国人口流动和经济发展的关键区域,也是我国“一带一路”倡议的经济廊道。当前,黄河流域正处于国家战略的重要机遇期,拥有重要的生态地位和资源禀赋优势[43],然而,2021 年10 月发布的《黄河流域生态保护与高质量发展规划纲要》中明确指出,黄河流域当前仍然存在高质量发展不充分、产业发展低质低效、要素资源不足等阻碍可持续性发展的问题。因此,将黄河流域作为研究对象,从经济、社会、空间、生态视角切入来探究城乡联动机制具有一定的理论和现实意义。由于四川省属于长江经济带,阿坝和甘孜两个自治州虽属于黄河流域但数据缺失[44],内蒙古自治区的呼伦贝尔市、赤峰市和通辽市,因其与山西、陕西等黄河中游省份同属国家重要能源基地,将这些在产业结构和转型挑战上相似的区域进行对比和协同分析,能为流域整体的高质量发展提供更全面的参考。最终确定将黄河流经的青海、甘肃、宁夏、内蒙古、山西、陕西、河南和山东8 个省份的81个地级市作为研究对象展开分析(图2)。

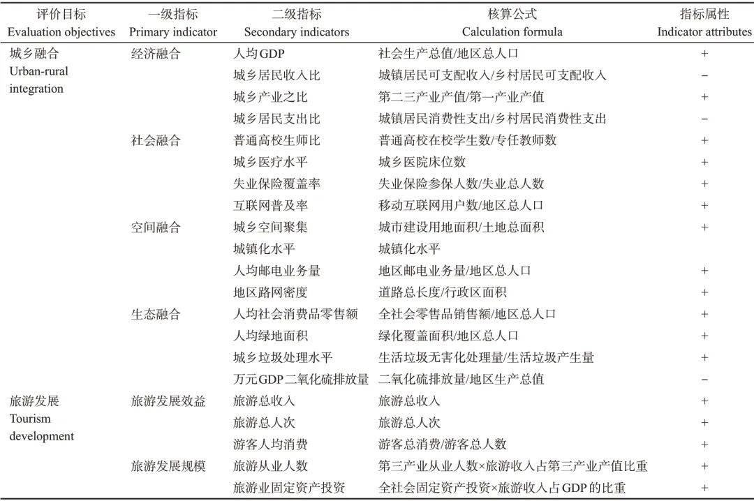
  鉴于城乡融合有4 个维度,本文构建了经济融合、社会融合、空间融合、生态融合4 个二级指标以及16个三级指标的指标体系,用以衡量黄河流域城乡融合发展水平,运用全局主成分分析法计算出综合得分来近似代替城乡融合水平,为了衡量变量选取的适当性,将数据导入Stata 17按照KMO(Kaiser-Meyer-Olkin)检验值大于0.7 和Bartlett 球形检验显著性小于0.01(p=0.000)的要求进行检验,结果(KMO=0.752、p=0.000)表明所选指标适合采用主成分分析法。此外,为了防止指标之间存在共线性,在确保所有指标uniqueness值均小于0.6的情况下,构建了指标体系(表1)。

  经济融合方面,用人均GDP(国内生产总值)、城乡产业之比、城乡居民收入比、城乡居民支出比综合衡量[18,45]。其中,人均GDP 用社会生产总值与地区总人口之比表示,城乡居民收入比用城市居民和乡村居民可支配收入之比表示,城乡产业之比用第二、三产业产值与第一产业产值之比表示,城乡居民支出比用城镇居民和乡村居民消费性支出之比表示。社会融合方面,用普通高校生师比、城乡医疗水平、失业保险覆盖率和互联网普及率综合评估[5,46-47]。其中,普通高校生师比用普通高等院校及专科学校在校大学生数与专任教师数之比表示,城乡医疗水平用城乡医院床位数来近似代替,失业保险覆盖率用参加失业保险人数与失业总人数之比表示,互联网普及率用移动互联网用户数与地区总人口之比代替。空间融合方面,用城乡空间聚集、人均邮电业务量、地区路网密度以及城镇化水平综合测度[17-18]。其中,城乡空间聚集用城市建设用地面积与土地总面积之比表示,人均邮电业务量用地区邮电业务量与地区总人口之比表示,地区路网密度用道路长度与行政区面积之比表示。生态融合方面,用人均社会消费品零售额、人均绿地面积、城乡垃圾处理水平及万元GDP 二氧化硫排放量综合测评[5,48]。其中,人均社会消费品零售额用全社会消费品零售额与地区总人口之比表示,人均绿地面积用绿化覆盖面积与地区总人口之比表示,城乡垃圾处理水平用生活垃圾无害化处理量与生活垃圾产生量之比表示,万元GDP二氧化硫排放量用二氧化硫排放量与地区生产总值之比表示。

  为避免因遗漏变量而产生偏误问题,借鉴相关研究[18,51-54],且保证所有控制变量与自变量不存在多重共线性,即方差膨胀因子(variance inflation faction,VIF)值均小于10 的情况下,选取以下控制变量:政府干预程度(Gov)、金融发展程度(Fin)、市场化程度(Mar)、对外开放水平(Ope)、教育科技投入(Edu)。其中,政府干预程度用政府财政支出与地区生产总值的比值表示,金融发展程度用居民人均年末金融机构贷款额度衡量,市场化程度用城镇非私营单位从业人员数与就业总人数之比来表示,对外开放水平用货物进出口贸易额占地区生产总值的比重来衡量,教育科技投入用教育科技财政支出占GDP比重来衡量。

  城乡融合发展的内在动力是城乡要素的流动和配置。城乡要素是指城市和乡村中流动和配置的各种生产要素,包括人力、资本和技术等方面。本文借鉴Zhao和Yin[55]对区域间产业转移的研究以及孙晓华等[56]对要素流动指标测度的改进,兼顾旅游发展效率提升的特征,分别从人力、资本和技术3个维度综合分析要素流动在旅游影响城乡融合的过程中所发挥的中介效应,其中,人力资源是经济发展中的基本要素,也是城乡融合发展的重要内容,人力要素流动代表着知识、技术、管理理念的转移,为了衡量城乡人力要素流动,本文选择人口城镇化率来表示。资本要素流动是资金、财务、金融等方面的流动,其对城乡经济融合具有重要意义,通过资本要素的流动,可以实现城乡财政的互补与协同,为城乡融合发展提供稳定的财政支撑。由于社会资金流动数据获取难度大,本文采用城市市政建设固定资产投资近似代替城乡资本要素的流动情况。技术要素的流动能够促进创新理念和实用技能在城市和乡村之间的双向传播和应用,有助于优化资源配置,实现城乡的优势互补和协调发展。本文选用专利授权数来近似代替城乡技术要素流动水平。

  2008年全球经历了严重的经济危机,对中国的经济发展产生了重要影响,促使中国经济结构转型,从而更加注重内需拉动和服务业的发展。因此,自2008 年起,中国旅游业进入了一个快速发展的新阶段,而且政府也开始更加重视城乡融合发展,出台了一系列旨在促进城乡一体化发展的政策措施。以2008—2022 年黄河流域81 个地级市为研究样本,能够为本文提供科学合理的数据基础。此外,由于2019 年新冠疫情的爆发,我国旅游业受到前所未有的冲击,本文将2019—2022年的数据纳入其中,检验旅游发展对城乡融合的影响效果,更能反映旅游发展与城乡融合的内在机制在受到自然冲击情况下的真实状态。旅游发展数据来自《中国旅游统计年鉴》,其余数据均来自历年《中国城市统计年鉴》、各省统计年鉴、各市国民经济统计公报、国泰安数据库,部分缺失数据辅以线性或均值插值法以及时间序列预测法进行平滑处理。表2报告了主要变量的描述性统计结果,从各变量来看,城乡融合指数最小值为0.065,最大值为5.273,均值为1.6,说明样本区城乡融合水平存在较大差异,且整体城乡融合水平偏低,需要加强对样本区乡村层面的治理,关注乡村经济发展,旅游发展最小值为0.167,最大值为7.459,说明样本区旅游发展水平差异较大,这也可能和黄河流域旅游资源的分布状况及资源开发程度有关。

  控制变量方面,政府干预程度对城乡融合的影响系数为负,但不显著,究其原因,适当的政府干预可以促进城乡融合,推动城乡之间的均衡发展,但过度的政府干预可能会抑制市场机制的发挥,还可能引发寻租行为和腐败问题,导致资源配置效率低下和城乡发展失衡。同时,由于城市的虹吸效应,地方政府可能会增加城市发展的财政支出,从而使城乡差距增大,不利于城乡融合发展[59]。教育支出与对外开放水平的影响系数为正但不显著,可能的原因在于,一方面,虽然教育支出可以优化教育资源的分配,但城市往往会拥有更多的教育科技资源,而农村地区则可能因为缺乏相应的技术设备和资源而无法有效利用新的教育技术,从而导致城乡教育差距的进一步拉大,不利于城乡均衡发展;另一方面,对外开放可以促进城乡之间的经济交流和合作,这种经济交流和合作有助于打破城乡之间的分割和壁垒,推动城乡融合发展,但同时也可能会导致城乡经济波动和不确定性增加,例如国际贸易和投资的不稳定等,从而引发一系列社会和文化问题,扰乱城乡社会稳定。金融发展、市场化程度的影响系数均在1%的水平下呈正显著,说明构建高水平的经济市场和扩大消费规模对提升地区经济发展质量,提高城乡融合发展水平具有重要意义。

  根据前文研究设计,运用双重固定效应模型实证分析了旅游发展对城乡融合的直接影响,为了进一步检验要素流动和产业优化是否在二者关系中发挥中介效应,按照逐步回归的步骤[63],检验结果如表4 所示。模型1~模型3 报告了旅游发展对要素流动、产业合理化和产业高级化的影响效应,模型4~模型6报告了中介变量在旅游发展与城乡融合关系中的机制作用,模型7 报告了在同时考虑要素流动和产业优化作用时的链式中介结果。由模型1和模型2、模型4 和模型5 可知,要素流动和产业合理化的影响系数至少在10%的水平下通过了显著性检验,说明旅游发展在促进人力、资本和技术流动方面发挥了显著作用,这种流动不仅限于城市和乡村之间单一的要素流动,旅游业的繁荣还可能吸引更多的投资流向乡村地区的基础设施建设、农业升级和其他产业活动,从而缓解城乡之间的经济差距,促进资源的均衡配置,旅游业的引入必然使得其他产业调整产业结构,与旅游业相互协调配合,从而有效促进城乡之间的经济联系和资源整合,加速城乡融合进程,实现区域经济的均衡和协同发展。

  由模型3 和模型6 可知,虽然在引入中介变量的情况下,旅游发展的系数即中介效应模型中的c1显著为正,并在5%的水平下通过显著性检验,但旅游发展对产业高级化的系数b1,以及产业高级化在旅游发展与城乡融合关系中的影响系数c2均不显著,仅凭b1和c2的回归系数不显著,以及加入机制变量后解释变量的系数c1显著,并不能充分说明该机制变量存在中介效应。为了更准确地检验中介效应,本文对产业高级化进行Sobel 检验,结果显示,产业高级化的影响系数为8.057 并在1%的水平下通过显著性检验。分析产业高级化系数不显著的原因是本文运用第一、二、三产业占比计算综合得分来近似代替产业高级化可能会产生难以掌控的偏误,此外,产业高级化是一个趋势型变量,无法用数据精准描述其信息,只能用模型近似代替,从而使回归产生偏差。模型7是在同时考虑要素流动和产业优化的情况下的回归系数,结果显示存在正相关关系,说明旅游发展在促进城乡融合过程中,不仅仅是单方面驱动,而是多方面协同作用的结果。一方面,旅游业的繁荣发展,不仅使得城乡之间人力、资本和技术流动更加频繁和高效,为产业结构优化提供保障;另一方面,旅游业的快速发展也为城乡产业提出了更高的要求,为了迎合游客多元化和个性化需求,旅游业不断引入新技术、新工艺和新材料,提升产品和服务的附加值,这种高级化的趋势不仅会带动旅游业的转型升级,更会带动相关产业的创新和发展,从而为实现城乡融合创造有利条件。综上所述,要素流动和产业优化在旅游发展与城乡融合的关系中存在中介效应,且表现出正向驱动作用,验证了本文H2和H3。

  通过前文实证结果发现,旅游发展与城乡融合之间确实存在显著的正相关关系。为了进一步验证这种关系,检验旅游发展水平的高低对城乡融合的影响效果是否会产生差异,本文根据旅游发展水平中位数将数据分为较低组与较高组,然后分别对两组进行回归。结果如表5 所示,较低组旅游发展对城乡融合的作用系数不显著,相反,较高组旅游发展对城乡融合的作用系数在1%的水平下正显著,这一结果表明,旅游发展对城乡融合的影响效果确实受到其自身发展水平的制约,当旅游发展水平较低时,其所带来的流动效应和产业协同效应不足以打破原有的城乡二元结构壁垒,所以表现出对城乡融合发展的影响并不显著,然而,随着要素流动效应和产业调整规模的逐渐扩大,原有的城乡分割状态逐渐瓦解,进而向城乡一体化形态转变,最终实现城乡协同融合。

  由于黄河流域旅游资源分布不均,旅游发展水平可能会受到旅游资源集聚程度的影响。依据《黄河年鉴》,将黄河流域城市按其所处地理位置划分为上游、中游、下游城市①。对划分后的样本分别进行回归,结果如表5所示,上游城市旅游发展对城乡融合的作用不显著,中下游地区具有显著的促进作用。分析其原因,首先,上游城市多位于偏远山区或高原,地理位置相对闭塞,交通不便,这限制了旅游资源的开发和游客的进入。其次,该区域基础设施相对落后,如道路、住宿、餐饮等旅游配套设施不完善,影响了游客的体验和满意度。在经济发展水平方面,上游地区经济发展水平相对较低,旅游发展也未能充分带动当地经济的全面发展,这限制了城乡之间的经济交流和互动,导致城乡收入差距进一步拉大。最后,在旅游资源开发程度方面,上游地区旅游资源虽然丰富,但开发程度较低,缺乏知名度和吸引力,且旅游产品单一,缺乏多样性和创新性,难以满足游客的多样化需求。相比上游城市,中下游城市地理位置相对优越,完善的交通网络不仅能够提高游客的可达性,在促进城乡经济交流和互动方面也发挥了重要作用。并且,中下游地区旅游资源开发也得到了充分释放,旅游产品开发较为成熟,不仅能够满足游客多样化的需求,也能提高城乡居民收入和生活质量,形成了城乡多方位融合的先决条件。

  随着交通基础设施的完善以及科技的日益创新升级,区域经济联动性也会不断增强,旅游带来的交互效应更为显著,这会使特定区域的城乡融合水平受到其他区域旅游发展的影响。为验证这一假设,本文对是否存在空间溢出效应进行检验,采用Moran’sI指数法计算经济矩阵下各年度的空间效应[64],结果表明,2008—2022 年旅游发展与城乡融合指数在经济矩阵下的Moran’sI指数均大于0,且p值均达到1%的显著水平,说明在此期间黄河流域旅游发展与城乡融合发展均具有较为强烈的空间自相关性,即两者在空间分布上存在集聚现象。

  表6报告了两种不同空间权重矩阵下旅游发展对城乡融合空间回归模型的影响结果。经过相关检验,本文最终选用时空双重固定效应的空间杜宾模型作为检验本研究空间溢出的依据,同时,本文还列出了时空双重固定效应的空间滞后模型(spatial lag model,SAR)的估计结果来确保结果的稳健性。表6结果显示,SDM模型中旅游发展的回归系数显著为正,与基准回归结果一致,但不能直接用解释变量的空间回归系数衡量旅游发展对城乡融合的边际影响,因为通过简单的点回归结果分析地区之间的空间溢出效应会产生偏差,导致结果偏误,需要通过偏微分方法将空间溢出效应分解为直接效应、溢出效应和总效应来解释核心解释变量对本地区、邻近地区以及所有地区被解释变量的影响。由表6 可以看出,旅游发展对各地区城乡融合有着显著的直接效应、溢出效应和总效应。综上所述,旅游发展不仅能够促进本地城乡融合,也能促进相邻地区城乡融合发展,即旅游发展对城乡融合存在空间溢出效应,验证了本文H4。

  本文基于2008—2022 年黄河流域81 个地级市数据,构建城乡融合及旅游发展的指标体系,运用全局主成分分析法测度旅游发展水平与城乡融合水平,并利用中介效应模型及空间杜宾模型检验旅游发展对城乡融合的驱动机制与空间溢出效应,得出以下结论。第一,旅游发展对城乡融合具有正向驱动效应。旅游发展通过增加乡村收入、缩小城乡收入差距,实现经济融合,城乡经济水平的提高催生了新型业态的快速发展,各种新技术的利用和新模式的注入使得城乡消费通道更为畅通,城乡社会差异进一步缩小,也更有利于实现社会融合。与此同时,消费渠道的畅通也增强了城乡之间的区域关联,缩小空间失衡状态,为实现城乡空间融合提供了基础和前提。然而,强化空间治理,改善乡村落后的生态治理体系,缩小城乡环境差异,是实现空间融合的关键,更是实现城乡生态融合的重要法宝。第二,旅游发展能够通过要素和产业两个维度间接驱动城乡融合。首先,旅游发展能够通过促进要素在城乡之间的交流互通,提升要素流动效率,促进城乡融合。其次,要素是产业发展的前提和基础,要素的优化配置可以促进产业的发展,因此,旅游发展能够增强各产业间的空间关联,使得城乡产业结构更加合理化、高级化,从而促进城乡融合。第三,通过实证结果发现,一方面,特定区域旅游发展水平的高低对城乡融合的作用也会产生差异,即旅游发展对城乡融合的影响效应受到其自身发展水平的制约;另一方面,黄河流域旅游发展对城乡融合的促进作用会受地理区位因素的影响,上游城市由于多处山区,受交通、经济发展水平等因素的制约,导致旅游产业自身产能并未完全释放,对城乡融合的影响作用相对较弱,中下游地区凭借优越的区位条件,在旅游发展促进城乡融合的关系中表现的更为显著。第四,旅游发展不仅能够推动本地城乡融合水平的提高,而且对周边地区城乡融合发展存在空间辐射作用,即存在空间溢出效应。

  黄河流域自然资源禀赋各异,经济发展层次多样,是中华民族和中华文明的重要发祥地,构成我国重要的生态安全屏障,也是人动和经济发展的重要区域。为此,本文基于以上结论,为加快旅游产业发展,推动黄河流域城乡融合,得出以下启示。第一,完善要素流动机制,构建城乡融合发展新体系。旅游业带来的流动要素类型既涵盖了人、资金、物资等城乡发展的基础要素,也涵盖了文化、生态等核心要素以及技术、信息等诸多创新要素。因此,如何加强要素流动机制变得尤为重要,当前阻碍城乡要素流动最主要的因素在于受户籍制度以及城乡发展不平衡的制约,因此,要加快推进户籍制度改革,逐步消除城乡二元结构,使城乡要素流动从单向流动转向多要素的双向循环[65],形成新的城乡融合发展体系。第二,延长旅游产业链条,优化城乡建设格局。随着观光游向体验游的转变,旅游者越来越注重自身在旅游过程中的参与感,因此,增加旅游项目衍生品开发,加强产业之间的联系与配合,加强科技创新投入,抓住数字经济发展契机,实现多产业全方位融合协调发展,促进产业之间的协同和配合,实现在经济社会发展和资源分配格局下的城乡统筹和一体化发展是促进城乡融合的关键。第三,根据异质性区位划分回归结果,上游城市应优先发展交通网络,提高道路等级和通行能力,深化旅游资源开发,打造具有地方特色的旅游产品,加强旅游产品的多样性和创新性,满足游客的多样化需求,同时还要加强区域合作与联动,与中下游城市建立旅游合作机制,共同开发旅游资源,实现资源共享和优势互补,通过区域合作,推动上游地区旅游业的快速发展,进而促进城乡融合;中下游城市则更应注重优化旅游产业结构,依托中下游地区的经济优势和旅游资源,打造具有影响力的旅游品牌,推动旅游产业的升级和转型,同时要注重与文化、农业、林业等产业的深度融合,形成多元化的旅游产品体系,并且通过利用旅游业发展带动周边农村地区的经济发展,推动农村地区的产业升级和结构调整,进而实现城乡共同繁荣。

地址:广东省广州市   电话:HASHKFK
传真:0896-98589990
ICP备案编号:
Copyright © 2012-2024 BETHASH竞技游戏工作室有限公司 版权所有 非商用版本